处理器体系架构

中央处理器

组成

主要寄存器

批注 2020-02-13 164355

操作控制器

取指令,将机器指令译码并生成执行部件控制信号序列 ,建立正确的数据通路,从而完成指令的正确执行

数据通路

分类

数据通路抽象模型(寄存器传输)

批注 2020-02-13 165456

批注 2020-02-14 083653

批注 2020-02-14 083755

批注 2020-02-14 084048

总线越多,性能越好

指令周期

不同指令功能不同,数据通路不同,执行时间不同,如何安排时序

stateDiagram-v2  state 指令周期 {  取指令 --> 指令译码  指令译码 --> 执行指令  执行指令 --> 取指令  }
  1. 取指令:从 PC 寄存器里找到对应的指令地址,根据指令地址从内存里把具体的指令,加载到指令寄存器中,然后把 PC 寄存器自增,好在未来执行下一条指令
  2. 指令译码:根据指令寄存器里面的指令,解析成要进行什么样的操作
  3. 执行指令:根据特定的指令,进行算术逻辑操作、数据传输或者直接的地址跳转

基本概念

时钟周期 = 节拍脉冲 = 震荡周期 能完成一次微操作

机器周期 = CPU周期 从主存读出一条指令的最短时间 可完成 复杂操作

指令周期:从主存取一条指令并执行指令的时间

批注 2020-02-14 091240

指令控制同步

现代时序系统

批注 2020-02-14 092312

总线结构与CPU指令周期

批注 2020-02-16 162730

批注 2020-02-16 162913

批注 2020-02-16 163645

批注 2020-02-16 163854

批注 2020-02-16 164053

批注 2020-02-16 164238

硬布线控制器设计

定长指令周期时序产生器

批注 2020-02-16 165147

批注 2020-02-16 165445

批注 2020-02-16 170058

微程序控制器

工作原理

批注 2020-02-16 190914

微程序设计

用规整的存储逻辑代替不规则的硬接线逻辑来实现计算机控制器功能的技术

微指令格式

设计原则

水平型微指令

垂直型微指令

处理器所需的硬件电路

  1. ALU:一个没有状态的,根据输入计算输出结果的第一个电路
  2. 能够进行状态读写的电路元件,也就是寄存器,锁存器和 D 触发器电路
  3. 一个“自动”的电路,按照固定的周期,不停地实现 PC 寄存器自增,自动地去执行“Fetch - Decode - Execute“的步骤

逻辑设计和硬件控制语言HCL

逻辑门

组合电路和HCL布尔表达式

限制:

多路复用器:

字级的组合电路和HCL整数表达式

[    select1:expr1;    select2:expr2:    ...]

集合关系

存储器和时钟

将处理组织成阶段

SEQ硬件结构

SEQ时序

流水线的通用原理

未流水线化

流水线化

用来同步简单指令与复杂指令的执行时长匹配,让所有步骤需要执行的时间尽量都差不多长,可以解决性能瓶颈来自于最复杂的指令的问题

流水线带来的吞吐率提升,只是一个理想情况下的理论值。在实践的应用过程中,还需要解决指令之间的依赖问题

每一级流水线对应的输出,都要放到流水线寄存器(Pipeline Register)里面,然后在下一个时钟周期,交给下一个流水线级去处理。所以,每增加一级的流水线,就要多一级写入到流水线寄存器的操作,由于这个原因,这个流水线级数也不能无线叠加上去

超标量与多发射

可以让 CPU 不仅在指令执行阶段是并行的,在取指令和指令译码的时候,也是并行的

2022629212531

冒险与预测

结构冒险

CPU 在同一个时钟周期,同时在运行两条计算机指令的不同阶段。但是这两个不同的阶段,可能会用到同样的硬件电路

结构冒险

对于访问内存数据和取指令的冲突,一个直观的解决方案就是把我们的内存分成两部分,让它们各有各的地址译码器。这两部分分别是存放指令的程序内存和存放数据的数据内存

现代的CPU 没有对主存做划分,而是对内部的高速缓存部分进行了区分,把高速缓存分成了指令缓存(Instruction Cache)和数据缓存(Data Cache)两部分

数据冒险

同时在执行的多个指令之间,有数据依赖的情况:

  1. 先写后读
int main() {  int a = 1;  int b = 2;  a = a + 2;  b = a + 3;}
  1. 先读后写
int main() {  int a = 1;  int b = 2;  a = b + a;  b = a + b;}
  1. 写后再写
int main() {  int a = 1;  a = 2;}

最简单的一个办法,不过也是最笨的一个办法,就是流水线停顿(Pipeline Stall),或者叫流水线冒泡(Pipeline Bubbling)

流水线停顿

另外一个方法就是操作数前推:

通过在硬件层面制造一条旁路,让一条指令的计算结果,可以直接传输给下一条指令,而不再需要“指令 1 写回寄存器,指令 2 再读取寄存器“这样多此一举的操作

操作数前推

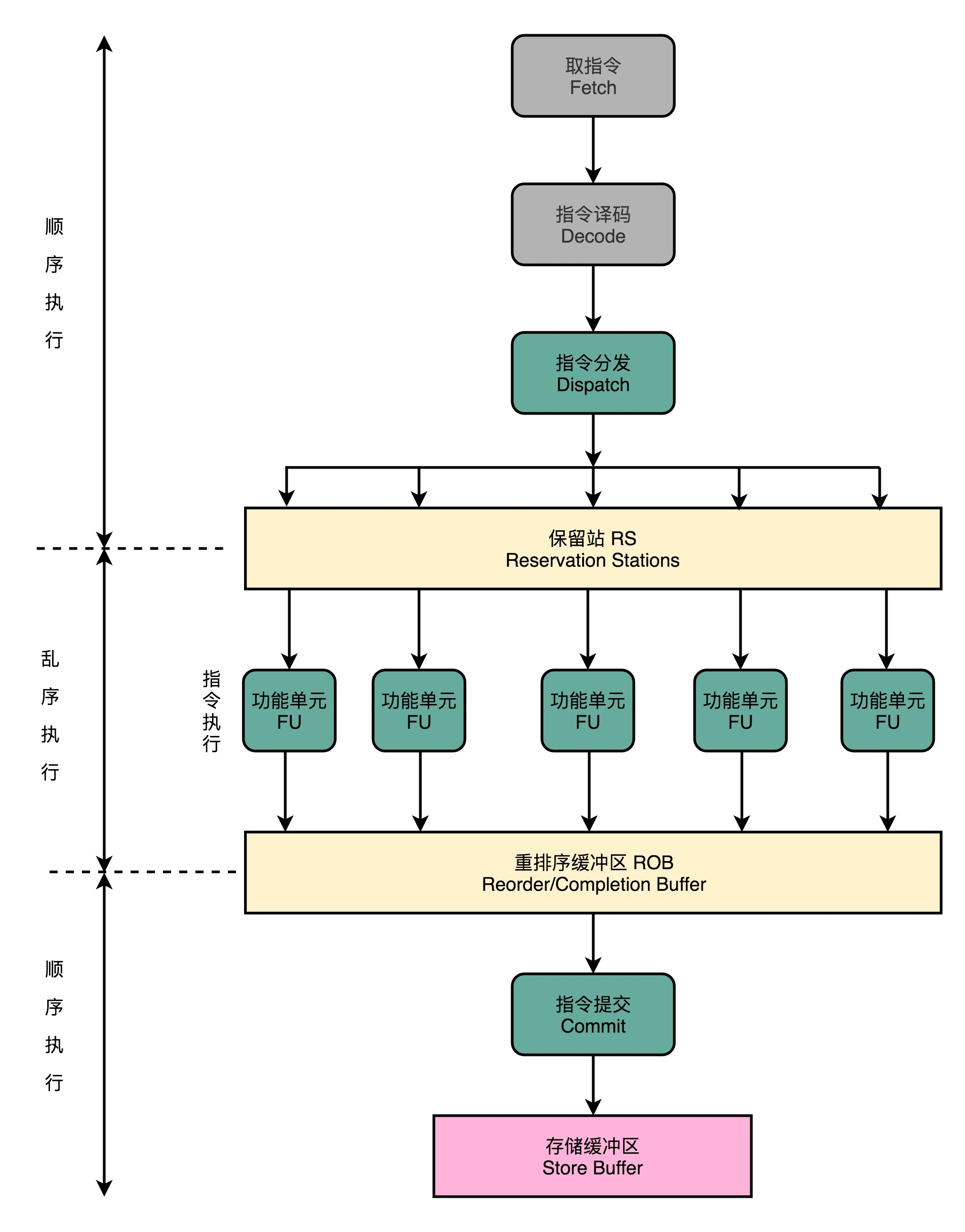
对于没有依赖的指令,是完全可以乱序执行的,只需保证结果是有序的就行:

乱序并发

控制冒险

所有的流水线停顿操作都要从指令执行阶段开始。流水线的前两个阶段,也就是取指令(IF)和指令译码(ID)的阶段,是不需要停顿的。CPU 会在流水线里面直接去取下一条指令,然后进行译码

但是如果遇到分支语句,CPU要如何决定取哪个分支的指令加入到流水线?只有等跳转指令执行完成,才能明确程序走的是哪个分支

缩短分支延迟

将条件判断、地址跳转,都提前到指令译码阶段进行,这样就能更快拿到结果,知道怎么执行

分支预测

仍然按照顺序,把指令往下执行。其实就是 CPU 预测,条件跳转一定不发生。这样的预测方法,其实也是一种静态预测技术,有50%的概率猜中,当然如果猜错了,就需要把执行完成或者正在执行的指令清除掉

动态分支预测

根据之前条件跳转的比较结果来预测

超线程

在一个物理 CPU 核心内部,会有双份的 PC 寄存器、指令寄存器乃至条件码寄存器。这样,这个 CPU 核心就可以维护两条并行的指令的状态

2022629213015

超线程的目的,是在一个线程 A 的指令,在流水线里停顿的时候,让另外一个线程去执行指令。因为这个时候,CPU 的译码器和 ALU 就空出来了,那么另外一个线程 B,就可以拿来干自己需要的事情

SIMD

是一种“数据并行”的加速方案。在处理向量计算的情况下,同一个向量的不同维度之间的计算是相互独立的,就可以并行读取数据,并行计算

2022629213436

CISC与RISC

CISCRISC
以硬件为中心的指令集设计以软件为中心的指令集设计
通过硬件实现各类程序指令通过编译器实现简单指令组合,完成复杂功能
更高效地使用内存和寄存器需要更大的内存和寄存器,并更频繁地使用
可变的指令长度,支持更复杂的指令长度简单、定长的指令
大量指令数少量指令数

现代的CPU的指令集大多是 RISC 和 CISC 融合的产物

GPU

图像实时渲染原理

  1. 顶点处理:构成多边形建模的每一个多边形,都有多个顶点(Vertex),把这些顶点在三维空间里面的位置,转化到屏幕这个二维空间里面

顶点处理

  1. 图元处理:把顶点处理完成之后的各个顶点连起来,变成多边形

2022630214428

  1. 栅格化:把做完图元处理的多边形,转换成屏幕里面的一个个像素点

2022630214514

  1. 片段处理:计算每一个像素的颜色、透明度等信息,给像素点上色

202263021464

  1. 像素操作:把不同的多边形的像素点“混合(Blending)”到一起。可能前面的多边形可能是半透明的,那么前后的颜色就要混合在一起变成一个新的颜色

2022630214644

这里的1 3 4 都是可以并行操作的

早期的GPU

2022630214757

现代的GPU

可编程管线:在整个的渲染管线(Graphics Pipeline)的一些特别步骤,能够自己去定义处理数据的算法或者操作

2022630215030

  1. 芯片瘦身:本质上CPU核心就是一个GPU核心,但是GPU并不需要CPU核心的一些功能,就可以去掉
  2. 多核并行和SIMT:由于核心精简了,所以就可以塞更多的核心提升并行度,并且可以一次取多条,计算多条数据
  3. 超线程:提供较多的执行上下文,同样也是为了并行度

FPGA

  1. 用存储换功能实现组合逻辑,通过 LUT 来实现各种组合逻辑

LUT

  1. 对于需要实现的时序逻辑电路,使用 D 触发器,作为寄存器,组合了多个 LUT 和寄存器的设备,也被叫做 CLB(Configurable Logic Block,可配置逻辑块)
  2. 通过可编程逻辑布线,来连接各个不同的 CLB,最终实现我们想要实现的芯片功能

可编程逻辑布线

ASIC

有专门用途的场景,单独设计一个芯片。称之为 ASIC(Application-Specific Integrated Circuit),也就是专用集成电路

矿机的芯片也是一种ASIC,专用集成电路在某些方面能效比更加出色